Yaleで、遊んで学ぶ日々。
Yaleで、遊んで学ぶ日々。
囲碁、ときどきプログラミング、ところにより経済。
×
[PR]上記の広告は3ヶ月以上新規記事投稿のないブログに表示されています。新しい記事を書く事で広告が消えます。
データフレームに長い名前を付けてしまうと、いちいち名前を指定するのが面倒くさい。
data.with.long.name <- data.frame(gdp=runif(10), price=runif(10))
data.with.long.name$gdppc <- data.with.long.name$gdp / data.with.long.name$price
with() を使うと、少しだけ楽になる。
data.with.long.name <- data.frame(gdp=runif(10), price=runif(10))
data.with.long.name$gdppc <- with(data.with.long.name, gdp / price)
within() というのもあって少し使いかたが違う。
data.with.long.name <- data.frame(gdp=runif(10), price=runif(10))
data.with.long.name <- within(data.with.long.name, gdppc <- gdp / price)
命令は複数書いても良いから、結構便利。
data.with.long.name <- data.frame(gdp=runif(10), price=runif(10))
data.with.long.name$gdppc <- data.with.long.name$gdp / data.with.long.name$price
with() を使うと、少しだけ楽になる。
data.with.long.name <- data.frame(gdp=runif(10), price=runif(10))
data.with.long.name$gdppc <- with(data.with.long.name, gdp / price)
within() というのもあって少し使いかたが違う。
data.with.long.name <- data.frame(gdp=runif(10), price=runif(10))
data.with.long.name <- within(data.with.long.name, gdppc <- gdp / price)
命令は複数書いても良いから、結構便利。
PR
大した問題でもないが、pmlパッケージのpdata.frame関数に不具合発見。
どうも、「非欠損値が1つしかない」列があると困るらしい。
せっかくなのでcranプロジェクトにバグレポートしてみたら、これは「バグ」ではないとのこと。難しいもんだな。
どうも、「非欠損値が1つしかない」列があると困るらしい。
せっかくなのでcranプロジェクトにバグレポートしてみたら、これは「バグ」ではないとのこと。難しいもんだな。
library(plm)
dat <- data.frame(i = c(1, 1, 1, 2, 2, 2, 3, 3, 3, 4, 4, 4),
t = c(1, 2, 3, 1, 2, 3, 1, 2, 3, 1, 2, 3))
dat$x <- NA
dat$y <- NA
dat$z <- NA
dat$y[1] <- 1
dat$z[1:2] <- 2:3
dat
# this fails
pdata.frame(dat, index = c("i", "t"))
# this is fine
pdata.frame(dat[, -4], index = c("i", "t"))
sessionInfo()
以上だそうで。
ソース:http://r.789695.n4.nabble.com/Determine-package-version-in-R-td870896.html
出力例
以上だそうで。
ソース:http://r.789695.n4.nabble.com/Determine-package-version-in-R-td870896.html
出力例
> sessionInfo()
R version 2.13.2 (2011-09-30)
Platform: x86_64-pc-mingw32/x64 (64-bit)
locale:
[1] LC_COLLATE=English_United States.1252
[2] LC_CTYPE=English_United States.1252
[3] LC_MONETARY=English_United States.1252
[4] LC_NUMERIC=C
[5] LC_TIME=English_United States.1252
attached base packages:
[1] splines grid stats graphics grDevices utils
[7] datasets methods base
other attached packages:
[1] plm_1.2-8 nlme_3.1-102 bdsmatrix_1.3
[4] foreign_0.8-46 AER_1.1-9 strucchange_1.4-6
[7] sandwich_2.2-9 lmtest_0.9-29 zoo_1.7-6
[10] Formula_1.0-1 car_2.0-11 survival_2.36-9
[13] nnet_7.3-1 MASS_7.3-14 ggplot2_0.8.9
[16] proto_0.3-9.2 reshape_0.8.4 plyr_1.6
loaded via a namespace (and not attached):
[1] lattice_0.19-33 tools_2.13.2
どうもスクリプトの走りが悪いので、Rの計算速度をチェックしてみることにした。
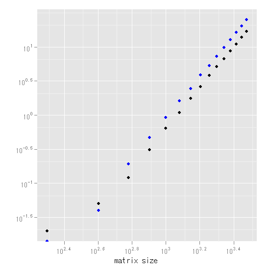
k * k の正方行列(正規分布) X を定義して、X' X を計算するという作業を、kの値を変えて行い、経過時間を調べる。Rではcrossprod関数を用いるか、t(X) %*% X という行列演算の2通りの方法がある。
下図は、横軸に行列のサイズ(k)を、縦軸に経過時間をプロットしたもの。黒がcrossprodを使った場合で、青は行列演算を使った場合。まず、相対的に見て、crossprodが圧倒的に早いことが目に付く。両者は全く同じ結果なので、行列演算は使わないほうがいいようだ。crosspordの方を見ると、2000*2000行列で5秒、3000*3000で17秒という結果だった。これ以降はちょっと時間が掛かりすぎるので止めた。

ただ、経過時間は結構正確に推計できる。上の図を、両対数を取った下の図を見てみると、ほぼ直線の関係になっていることが分かる。関係式を推計すると、
log(crossprod) = -18.83 + 2.69 log(size)
となる。例えば、サイズ6000を代入するとおよそ92秒と予測される。

Matlabと比べるとRの遅さに驚く。サイズ2000で0.7秒、サイズ3000で2.3秒、サイズ6000で19秒だ。ちなみに、こちらも両対数を取ると直線になるから(サイズが小さい範囲は誤差だろう)、多分似たようなアルゴリズムではあるのかもしれない。関係式を推計してみると
log(time) = -19.59 + 2.55 log(size)
となり、比較的推計値の値が近い。


k * k の正方行列(正規分布) X を定義して、X' X を計算するという作業を、kの値を変えて行い、経過時間を調べる。Rではcrossprod関数を用いるか、t(X) %*% X という行列演算の2通りの方法がある。
下図は、横軸に行列のサイズ(k)を、縦軸に経過時間をプロットしたもの。黒がcrossprodを使った場合で、青は行列演算を使った場合。まず、相対的に見て、crossprodが圧倒的に早いことが目に付く。両者は全く同じ結果なので、行列演算は使わないほうがいいようだ。crosspordの方を見ると、2000*2000行列で5秒、3000*3000で17秒という結果だった。これ以降はちょっと時間が掛かりすぎるので止めた。
ただ、経過時間は結構正確に推計できる。上の図を、両対数を取った下の図を見てみると、ほぼ直線の関係になっていることが分かる。関係式を推計すると、
log(crossprod) = -18.83 + 2.69 log(size)
となる。例えば、サイズ6000を代入するとおよそ92秒と予測される。
Matlabと比べるとRの遅さに驚く。サイズ2000で0.7秒、サイズ3000で2.3秒、サイズ6000で19秒だ。ちなみに、こちらも両対数を取ると直線になるから(サイズが小さい範囲は誤差だろう)、多分似たようなアルゴリズムではあるのかもしれない。関係式を推計してみると
log(time) = -19.59 + 2.55 log(size)
となり、比較的推計値の値が近い。
Stataで回帰分析するにはregコマンドを使う。
reg y x1 x2
デフォルトでは誤差項のhomoskedasticityを仮定して標準誤差が計算されるので、これをheteroskedasticity robustにするためには、robustオプションをつけて推計する。
reg y x1 x2, robust
これをRでどうやるかというと、まずlm関数がStataのregコマンドに対応する。
lm(y ~ x1 + x2, data = dat)
Rでは、Stataと違い複数のデータを同時に保持できるので(これがRのStataに対する大きなアドバンテージの1つ)、引数dataに使用するデータを指定する。
lm()関数はlmオブジェクトを返すので、変数に代入することができる。
obj <- lm(y ~ x1 + x2, data = dat)
summary(obj)
summary関数はlmオブジェクトに用いると、係数と標準誤差の表を表示する。仮説検定などもobjを通じて行う。
さて、heteroskedasticity robust 標準誤差の計算するには、以下のようにやる。
V <- sandwich(obj)
diag(V)^(1/2)
場合によっては、library(sandwich)としてsandwichパッケージを先に読み込む必要があるかもしれない。なにをやっているかというと、もとの回帰分析の結果を用いて、分散・共分散行列だけを計算し直しているわけだ(これはsandwich関数の仕事)。で、係数の標準誤差はその行列の対角要素の平方根ということ。
はじめは少し面食らうのだけど、要するに、Rでは推計を一からやり直すのではなく、その他の情報はそのままに、標準誤差だけを計算し直す。StataとRでのこの発想の違いに気づくまで、しばらく時間がかかった。
別に計算時間が節約できるわけでもないから、特にユーザーとしてのメリットはない。しかし、想像するに、これはオープンソースならではの仕組みではないだろうか。すでにlm関数があるところへ、誰かがその標準誤差だけを計算し直す関数を書き、公開する。別の修正方法が提案されればまた他の誰かが別の関数を書く・・・。この方法なら、もとのlm関数を書き直す必要がないから、多くの人が開発に参加しやすそうだ。
ちなみに、デメリットもないわけではない。Robust cluster standard errors というのがあるが、クラスターの定義がlmオブジェクトに含まれていないので、計算するには元データからクラスター定義を引っ張ってくる必要がある。
J Hardenさんがこれを計算する関数を書いているが(jjharden.web.unc.edu/archives/344)、この関数では欠損値がある場合にデータのサイズとクラスター定義のミスマッチが生じてエラーが生じる可能性がある。そもそもlmオブジェクトとは別に元データを引数に入れる時点で今ひとつスマートではない。どうもひと工夫必要そうである。
reg y x1 x2
デフォルトでは誤差項のhomoskedasticityを仮定して標準誤差が計算されるので、これをheteroskedasticity robustにするためには、robustオプションをつけて推計する。
reg y x1 x2, robust
これをRでどうやるかというと、まずlm関数がStataのregコマンドに対応する。
lm(y ~ x1 + x2, data = dat)
Rでは、Stataと違い複数のデータを同時に保持できるので(これがRのStataに対する大きなアドバンテージの1つ)、引数dataに使用するデータを指定する。
lm()関数はlmオブジェクトを返すので、変数に代入することができる。
obj <- lm(y ~ x1 + x2, data = dat)
summary(obj)
summary関数はlmオブジェクトに用いると、係数と標準誤差の表を表示する。仮説検定などもobjを通じて行う。
さて、heteroskedasticity robust 標準誤差の計算するには、以下のようにやる。
V <- sandwich(obj)
diag(V)^(1/2)
場合によっては、library(sandwich)としてsandwichパッケージを先に読み込む必要があるかもしれない。なにをやっているかというと、もとの回帰分析の結果を用いて、分散・共分散行列だけを計算し直しているわけだ(これはsandwich関数の仕事)。で、係数の標準誤差はその行列の対角要素の平方根ということ。
はじめは少し面食らうのだけど、要するに、Rでは推計を一からやり直すのではなく、その他の情報はそのままに、標準誤差だけを計算し直す。StataとRでのこの発想の違いに気づくまで、しばらく時間がかかった。
別に計算時間が節約できるわけでもないから、特にユーザーとしてのメリットはない。しかし、想像するに、これはオープンソースならではの仕組みではないだろうか。すでにlm関数があるところへ、誰かがその標準誤差だけを計算し直す関数を書き、公開する。別の修正方法が提案されればまた他の誰かが別の関数を書く・・・。この方法なら、もとのlm関数を書き直す必要がないから、多くの人が開発に参加しやすそうだ。
ちなみに、デメリットもないわけではない。Robust cluster standard errors というのがあるが、クラスターの定義がlmオブジェクトに含まれていないので、計算するには元データからクラスター定義を引っ張ってくる必要がある。
J Hardenさんがこれを計算する関数を書いているが(jjharden.web.unc.edu/archives/344)、この関数では欠損値がある場合にデータのサイズとクラスター定義のミスマッチが生じてエラーが生じる可能性がある。そもそもlmオブジェクトとは別に元データを引数に入れる時点で今ひとつスマートではない。どうもひと工夫必要そうである。
Calender
| 04 | 2026/05 | 06 |
| S | M | T | W | T | F | S |
|---|---|---|---|---|---|---|
| 1 | 2 | |||||
| 3 | 4 | 5 | 6 | 7 | 8 | 9 |
| 10 | 11 | 12 | 13 | 14 | 15 | 16 |
| 17 | 18 | 19 | 20 | 21 | 22 | 23 |
| 24 | 25 | 26 | 27 | 28 | 29 | 30 |
| 31 |
Search in This Blog
Latest Comments
[03/30 川内のばば山田]
[03/30 川内のばば山田]
[08/06 Aterarie]
[07/05 Agazoger]
[07/01 Thomaskina]
Latest Posts
(11/16)
(04/28)
(04/16)
(04/11)
(04/05)
Latest Trackbacks
Category
Access Analysis
